Discussion
Loading...

#opensource

  • About
  • Code of conduct
  • Privacy
  • About Bonfire
Sovereign Tech Agency
@sovtechfund@mastodon.social  ·  activity timestamp 6 hours ago

Reminder: We're #hiring a visionary and experienced Programs Director to help drive the future growth of the Sovereign Tech Agency!

As Programs Director, you will be responsible for the overall strategy, operations, and staff for all Sovereign Tech Agency programs: #SovereignTechFund #SovereignTechResilience, the #SovereignTechFellowship, the Standards program, and other future programs.

(1/2)

STA team members in a workshop situation
STA team members in a workshop situation
STA team members in a workshop situation
Sovereign Tech Agency
@sovtechfund@mastodon.social replied  ·  activity timestamp 6 hours ago

We secure digital infrastructure in the public interest – strengthening the #opensource ecosystem and helping shape its future.

If you’re ready to lead with impact, we’d love to hear from you! ✨

➡️ Apply now: https://www.sovereign.tech/jobs/programs-director

(2/2)

  • Copy link
  • Flag this comment
  • Block
Sovereign Tech Agency
@sovtechfund@mastodon.social  ·  activity timestamp 6 hours ago

Kurzer Reminder: Für die Weiterentwicklung der Sovereign Tech Agency suchen wir eine*n Direktor*in Programme mit Erfahrung und Vision!

Als Direktor*in unserer Programme übernimmst Du die strategische, operative und personelle Gesamtverantwortung für den #SovereignTechFund, das #SovereignTechResilience, das #SovereignTechFellowship, das Standards Programm und weitere zukünftige Programme.

(1/2)

STA Teammitglieder in einer workshop Situation
STA Teammitglieder in einer workshop Situation
STA Teammitglieder in einer workshop Situation
Sovereign Tech Agency
@sovtechfund@mastodon.social replied  ·  activity timestamp 6 hours ago

Wir sichern digitale Infrastruktur im öffentlichen Interesse – stärken das #opensource-Ökosystem und gestalten dessen Zukunft mit.

Wenn Du bereit bist etwas zu bewegen, freuen wir uns auf Deine Bewerbung! ✨

➡️ Jetzt bewerben: https://www.sovereign.tech/de/stellenangebote/direktor_in-programme

(2/2)

  • Copy link
  • Flag this comment
  • Block
Free Software Foundation Europe
@fsfe@mastodon.social  ·  activity timestamp 17 hours ago

💻 Love computers? Don’t waste money on gadgets today. Support the individuals, companies, and organisations behind #FreeSoftware ( #OpenSource) who are shaping how society uses technology in the long run. (E.g. to us: https://fsfe.org/donate

PS: We apologize if our graphics trigger nostalgia, mild trauma, or an uncontrollable urge to code. 😅

Your browser does not support the video tag.
GIF
GIF
Futuristic - 90s grid-themed ‘Cyber Monday Sale’ poster with glowing blue and yellow text stating ‘Save more than 93%!’. Floating price tags show €300/month and €60/month, with a green box highlighting ‘Only 20€ now!’. A red pixel-art dragon stands on the right, and a banner at the bottom links to fsfe.org/donate.
Futuristic - 90s grid-themed ‘Cyber Monday Sale’ poster with glowing blue and yellow text stating ‘Save more than 93%!’. Floating price tags show €300/month and €60/month, with a green box highlighting ‘Only 20€ now!’. A red pixel-art dragon stands on the right, and a banner at the bottom links to fsfe.org/donate.
  • Copy link
  • Flag this post
  • Block
Jami
@Jami@mstdn.io  ·  activity timestamp yesterday

The free software movement shaped by GNU/Linux reminds us that control over our digital tools is essential to our freedom. Today, at the heart of this ongoing struggle, Jami embodies this philosophy by offering a genuinely free way to communicate.

Read our article Jami and the GNU/Linux Spirit: https://jami.net/jami-and-the-gnu-linux-spirit/

#Jami #OpenSource #P2P #PrivacyMatters

Black-and-white image of a young child and an elderly woman carrying pieces of firewood in an outdoor yard surrounded by trees and a wooden shed. The Jami logo appears in the top right corner. A turquoise label in the top left reads ‘What’s new’. The title ‘Jami and the GNU/Linux Spirit’ is displayed at the bottom in white and blue text.
Black-and-white image of a young child and an elderly woman carrying pieces of firewood in an outdoor yard surrounded by trees and a wooden shed. The Jami logo appears in the top right corner. A turquoise label in the top left reads ‘What’s new’. The title ‘Jami and the GNU/Linux Spirit’ is displayed at the bottom in white and blue text.
Black-and-white image of a young child and an elderly woman carrying pieces of firewood in an outdoor yard surrounded by trees and a wooden shed. The Jami logo appears in the top right corner. A turquoise label in the top left reads ‘What’s new’. The title ‘Jami and the GNU/Linux Spirit’ is displayed at the bottom in white and blue text.
  • Copy link
  • Flag this post
  • Block
LibreOffice boosted
LibreOffice
@libreoffice@fosstodon.org  ·  activity timestamp 3 weeks ago

LibreOffice 25.8.3 is now available! All users are recommended to update, to get the latest bugfixes and compatibility improvements: https://blog.documentfoundation.org/blog/2025/11/13/announcement-of-libreoffice-25-8-3/ #foss #openSource #freesoftware

LibreOffice 28.5.3 banner
LibreOffice 28.5.3 banner
LibreOffice 28.5.3 banner
  • Copy link
  • Flag this post
  • Block
SReyCoyrehourcq boosted
Louis
@louischance@piaille.fr  ·  activity timestamp 3 days ago

Je démarre une série de vidéos pour faire découvrir et vous apprendre à utiliser @penpot, le logiciel open-source de design :)

Disponible sur ma chaîne Peertube et bientôt sur Youtube, la première vidéo d'intro se trouve ici, n'hésitez pas à suivre ma chaîne pour ne pas rater la suite de la formation mastogrin
https://videos.ikacode.com/w/vZz25LkTHBQAMDVnqHSMoi

#design #webdesign #uidesign #penpot #opensource

  • Copy link
  • Flag this post
  • Block
Sean O'Brien
@profdiggity@privacysafe.social  ·  activity timestamp 3 days ago

@fdroidorg I am the founder of @yaleprivacylab , where we have investigated #privacy and #security issues in #Android apps since 2017. I can say without hesitation that this change makes Android users less safe.

Android is based upon free and #opensource software ( #FOSS) and that has always been defined by user choice. Blocking the capability to install apps directly from trusted sources outside #Google Play is not a small tweak. It removes a core freedom...

  • Copy link
  • Flag this post
  • Block
Louis
@louischance@piaille.fr  ·  activity timestamp 3 days ago

Je démarre une série de vidéos pour faire découvrir et vous apprendre à utiliser @penpot, le logiciel open-source de design :)

Disponible sur ma chaîne Peertube et bientôt sur Youtube, la première vidéo d'intro se trouve ici, n'hésitez pas à suivre ma chaîne pour ne pas rater la suite de la formation mastogrin
https://videos.ikacode.com/w/vZz25LkTHBQAMDVnqHSMoi

#design #webdesign #uidesign #penpot #opensource

  • Copy link
  • Flag this post
  • Block
LibreOffice
@libreoffice@fosstodon.org  ·  activity timestamp 4 days ago

The #LibreOffice Asia Conference 2025 Japan is coming up! It'll take place on December 13 - 14 in Tokyo: https://blog.documentfoundation.org/blog/2025/11/28/libreoffice-asia-conference-2025-japan-is-coming/ #foss #openSource #freesoftware

Conference logo, and photo of Japanese temple
Conference logo, and photo of Japanese temple
Conference logo, and photo of Japanese temple
  • Copy link
  • Flag this post
  • Block
Free Software Foundation Europe
@fsfe@mastodon.social  ·  activity timestamp 4 days ago

Why buy stuff you don’t need? This #BlackFriday, consider supporting individuals, companies, and organisations that contribute to #FreeSoftware (aka #OpenSource), like us 😉 https://fsfe.org/donate

Your browser does not support the video tag.
GIF
GIF
Bright, retro-styled ‘Black Friday Sale’ poster featuring bold yellow and red text advertising huge discounts over 93%. A pixel-art green dragon points toward crossed-out prices of €380 and €60/month, replaced with a starburst reading ‘Only €20 now!’. The bottom includes a button linking to fsfe.org/donate.
Bright, retro-styled ‘Black Friday Sale’ poster featuring bold yellow and red text advertising huge discounts over 93%. A pixel-art green dragon points toward crossed-out prices of €380 and €60/month, replaced with a starburst reading ‘Only €20 now!’. The bottom includes a button linking to fsfe.org/donate.
  • Copy link
  • Flag this post
  • Block
NLnet Labs
@nlnetlabs@social.nlnetlabs.nl  ·  activity timestamp 5 days ago

To battle test our #OpenSource routing engine Rotonda, we are in dire need of a bare metal server. Can you help us?

We have several offers for #BGP feeds and in-kind rack space, but no capable server to continually run our tests on.

We realise this is a big ask, because it would have to be quite a beefy server with a lot of RAM (128GB+). If you are decommissioning old servers, or know of any way to help our #NonProfit foundation, please reach out.

Sharing is caring. 🧡

NLnet Labs
@nlnetlabs@social.nlnetlabs.nl replied  ·  activity timestamp 5 days ago

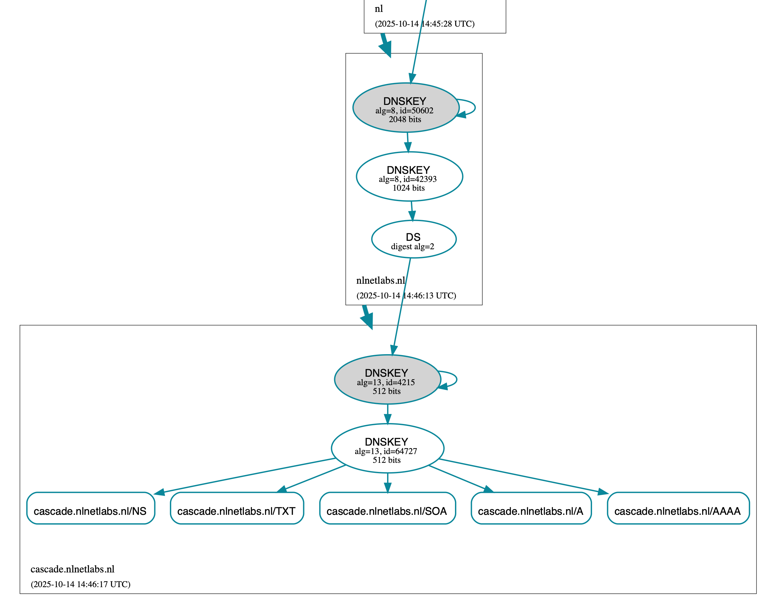
For context, here's an overview of Rotonda's capabilities, presented by Luuk at RIPE 91. https://ripe91.ripe.net/programme/meeting-plan/sessions/15/CLRNRY/

#OpenSource #BGP #NonProfit

  • Copy link
  • Flag this comment
  • Block
NLnet Labs
@nlnetlabs@social.nlnetlabs.nl  ·  activity timestamp 5 days ago

To battle test our #OpenSource routing engine Rotonda, we are in dire need of a bare metal server. Can you help us?

We have several offers for #BGP feeds and in-kind rack space, but no capable server to continually run our tests on.

We realise this is a big ask, because it would have to be quite a beefy server with a lot of RAM (128GB+). If you are decommissioning old servers, or know of any way to help our #NonProfit foundation, please reach out.

Sharing is caring. 🧡

  • Copy link
  • Flag this post
  • Block
LibreOffice
@libreoffice@fosstodon.org  ·  activity timestamp 5 days ago

Still a few days to go in the Month of LibreOffice, November 2025! Tell us why you use #LibreOffice (with the hashtag) and we'll add you to this page, so you can claim a sticker pack at the end: https://wiki.documentfoundation.org/Badges/2025-11 #foss #openSource #freesoftware

Photo of LibreOffice community members at an event
Photo of LibreOffice community members at an event
Photo of LibreOffice community members at an event
  • Copy link
  • Flag this post
  • Block
Dyne.org foundation
@dyne@toot.community  ·  activity timestamp 6 days ago

🧵 Big news for European tech sovereignty!

Dyne.org is proud to announce our sovereign build of Google's longfellow-zk. This isn't just another open-source project, it's a move to secure Europe's digital independence. Here's why 👇

Zero-Knowledge Proofs (ZKPs) are a game-changing technology for privacy and verification. But control of this tech is concentrated outside of Europe, creating a strategic vulnerability.

We're changing that.

Dyne.org foundation
@dyne@toot.community replied  ·  activity timestamp 6 days ago

Our build ensures:

✅ European-led development & governance.
✅ A transparent, auditable codebase.
✅ A sovereign alternative for our critical infrastructure.

This is about owning our stack and our future.

The work is underway, and this is a community effort. We call on all European developers and innovators to join us in building this vital piece of our digital sovereignty.

Get involved on GitHub:
🔗 https://github.com/dyne/longfellow-zk

#DigitalSovereignty #Europe #ZK #OpenSource #DyneOrg

  • Copy link
  • Flag this comment
  • Block
Log in

A small Bonfire corner on the internet

This is a small personal instance of Bonfire in the Fediverse.

A small Bonfire corner on the internet: About · Code of conduct · Privacy ·
Bonfire social · 1.0.0 no JS en
Automatic federation enabled
  • Explore
  • About
  • Code of Conduct
Home
Login